[LLM] over «The Israel Lobby with John Mearsheimer and Stephen Walt | Outside the Box Podcast»
Tabular, visual, and textual breakdowns and summaries
Introduction
This post applies various Large Language Model (LLM) summarization prompts to the transcript of the program «The Israel Lobby with John Mearsheimer and Stephen Walt | Outside the Box Podcast» by the YouTube channel NDISC.
Professors John Mearsheimer and Stephen Walt, renowned international relations scholars and authors of "The Israel Lobby and U.S. Foreign Policy," discuss the book's central arguments, its impact on discourse and policy, and its continued relevance 18 years after its publication. They explore the lobby's influence on American politics, media narratives surrounding the Israel-Palestine conflict, and potential future shifts in U.S.-Israel relations.
Here is a table of themes discussed in the text:
Remark: The LLM results below were obtained from the "raw" transcript, which did not have punctuation.
Remark: The transcription software had problems parsing the names of the participants. Some of the names were manually corrected.
Post’s structure:
Most important or provocative statements
Extending the summary.Mind-map
For orientation.Summary, ideas, and recommendations
The main course.Hidden and propaganda messages
Didactic POV.
Most important or provocative statements
Here is a table of the most important or provocative statements in the text:
Mind-map
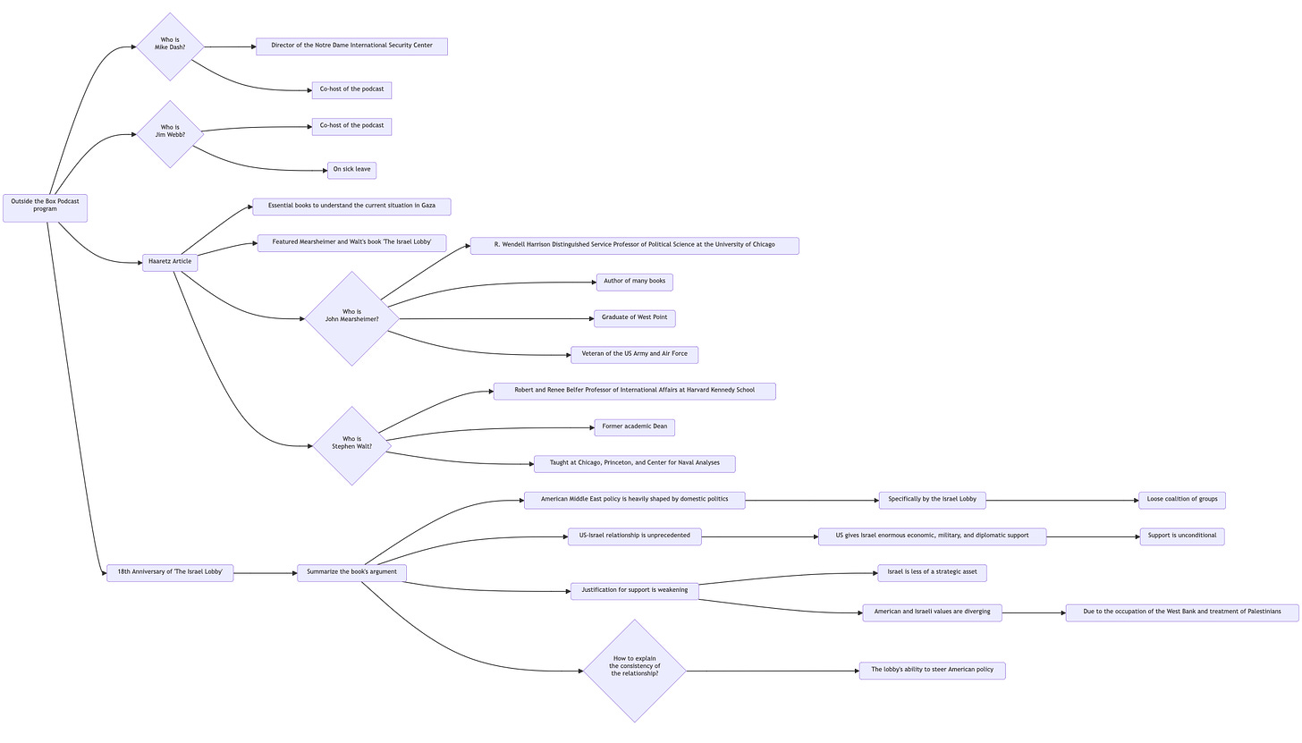
Here is a mind-map summarizing the text:
Summary, ideas, and recommendations
SUMMARY
Professors John Mearsheimer and Stephen Walt, renowned international relations scholars and authors of "The Israel Lobby and U.S. Foreign Policy," discuss the book's central arguments, its impact on discourse and policy, and its continued relevance 18 years after its publication. They explore the lobby's influence on American politics, media narratives surrounding the Israel-Palestine conflict, and potential future shifts in U.S.-Israel relations.
IDEAS:
The Israel Lobby, a loose coalition of groups, significantly shapes U.S. Middle East policy, often leading to unconditional support for Israel despite its actions.
The lobby's influence is particularly strong on issues related to the Israeli-Palestinian conflict, where it consistently achieves its goals.
The lobby's power stems from its ability to influence both discourse and policy, shaping media narratives and controlling access to key government positions.
The lobby's influence is evident in the current Gaza crisis, with pro-Israel narratives dominating mainstream media and politicians facing pressure to avoid criticizing Israel.
Alternative media platforms offer a counter-narrative, providing space for critical perspectives on Israel and its actions.
Generational shifts are underway, with younger Americans exhibiting less sympathy for Israel and greater awareness of Palestinian oppression.
The Democratic Party may be becoming more critical of Israel, while the Republican Party grows more supportive, potentially leading to a partisan divide on U.S.-Israel relations.
The focus on Netanyahu as the sole problem is misguided, as he represents the moderate voice within his cabinet and broader Israeli society exhibits increasingly hardline views.
The Israel Lobby's effectiveness is undeniable, employing resources, strategic thinking, and relentless efforts to advance its agenda.
Openly discussing the lobby's influence was once taboo, but Mearsheimer and Walt's work has helped legitimize this conversation.
The long history of anti-Semitism makes discussions about the lobby particularly sensitive, as accusations of anti-Semitism are often used to silence critics.
Mearsheimer and Walt believe they had an ethical responsibility to speak out on this issue, utilizing their academic freedom to address critical policy concerns.
The ability to speak truth to power without severe repercussions is crucial for a functioning liberal democracy.
The Israel Lobby's tactics resemble those of other ethnic lobbies in the U.S., but its effectiveness and the sensitivity surrounding Israel make it unique.
The global South largely accepts the arguments presented in "The Israel Lobby," while the U.S. and Western Europe exhibit more resistance.
Despite changes in discourse, significant policy shifts regarding U.S. support for Israel remain unlikely due to the lobby's enduring power.
The current Gaza crisis could have lasting implications for U.S.-Israel relations, potentially leading to a more critical stance from the Democratic Party.
Understanding the role of the Israel Lobby is crucial for comprehending U.S. foreign policy in the Middle East and its consequences.
QUOTES:
"The central argument of the original article in the subsequent book was that American Middle East policy uh was heavily shaped by domestic politics and in particular by the various political activities of a loose Coalition of groups that we labeled uh the Israel Lobby." - Stephen Walt
"The key issue that the lobby focuses on is the relationship between Israel and the Palestinians and that's the issue on which they have the greatest influence." - John Mearsheimer
"The Israel Lobby doesn't win every time... but the one issue that it wins almost all the time on is the Palestinian issue." - John Mearsheimer
"When you're shaping the policy process in the executive branch part of this is to make sure that sympathetic individuals are in key positions and that people who might have a different view want the United States to have a different set of policies never get appointed to these uh senor your positions." - Stephen Walt
"In the mainstream media the lobby is very effective uh and all you have to do is look at the Wall Street Journal and the New York Times... Israel gets portrayed in a very favorable light as a result of the composition of writers on New York Times editorial page" - John Mearsheimer
"There is a huge generational change uh going on here right people who are much younger than John or I have grown up with a very uh experience of the US Israeli relationship um they have their experience of Israel is not 1948 it's not making the desert bloom in the 1950s it's not what we sometimes call the Leon Urus uh School of Israeli history what they see is the occupation they see uh the oppression of one group by another" - Stephen Walt
"The Israelis and their supporters in the United States don't want to talk about what happened before October 7th uh and want to focus exclusively on October 7th they also don't want to talk about what's happened after October 7th" - John Mearsheimer
"If you don't follow realist precepts you're going to pay a price for it the system is going to punish you in in a variety of ways and I think we've seen that we're certainly seen that uh in Gaza now where much of the world and especially the global South thinks the United States is behaving in a reprehensible fashion and that's going to make it more difficult to elicit uh cooperation from them" - Stephen Walt
"I think it's very important in a liberal democracy to make it work that you have institutions where you have particular groups of people who are free to speak truth to power who are free to make controversial arguments and not be punished in a truly serious way" - John Mearsheimer
"We were in a position to say what many people believed but for their own reasons had chosen not to say out loud" - Stephen Walt
HABITS:
Engaging in critical analysis of foreign policy: Both Mearsheimer and Walt emphasize the importance of scrutinizing U.S. foreign policy and its underlying motivations.
Speaking truth to power: Despite potential backlash, they advocate for using their academic freedom to address controversial issues and challenge prevailing narratives.
Conducting thorough research: Their work is grounded in extensive research and evidence, providing a solid foundation for their arguments.
Collaborating with other scholars: Their co-authored book demonstrates the value of intellectual collaboration and diverse perspectives.
Staying informed about current events: They actively follow and analyze ongoing developments in the Middle East and global politics.
Engaging with alternative media: They recognize the importance of alternative media platforms in providing diverse viewpoints and challenging mainstream narratives.
FACTS:
The U.S. provides Israel with substantial economic, military, and diplomatic support, creating a special relationship unlike any other.
The Israel Lobby exerts significant influence on U.S. elections through campaign contributions and endorsements.
American public opinion on Israel is shifting, with younger generations expressing less support and greater awareness of Palestinian perspectives.
The Israeli political landscape is becoming increasingly right-wing, with even figures like Benny Gantz aligning with Netanyahu's hardline policies.
The alternative media plays a crucial role in providing critical perspectives on Israel and challenging dominant narratives.
The accusation of anti-Semitism is often used to silence critics of Israel and stifle open discussion about the lobby's influence.
The U.S. invasion of Iraq in 2003 was partly driven by the influence of the Israel Lobby and neoconservative groups.
The Israel Lobby has consistently opposed efforts to improve U.S.-Iran relations.
The global South generally accepts the arguments presented in "The Israel Lobby," while the U.S. and Western Europe exhibit more resistance.
The current Gaza crisis has exposed deep divisions within the Democratic Party regarding U.S. support for Israel.
REFERENCES:
The Israel Lobby and U.S. Foreign Policy: The book authored by John Mearsheimer and Stephen Walt, which serves as the focal point of the discussion.
The New York Times: A mainstream media outlet that, while occasionally publishing critical pieces, generally portrays Israel in a favorable light.
The Wall Street Journal: A mainstream media outlet known for its staunch support of Israel and the Netanyahu government.
Tik Tok: A social media platform where criticism of Israel is prevalent, leading the lobby to seek its shutdown.
The Duran: An alternative media show featuring Glenn Diesen and Alexander Mercouris, where Mearsheimer has appeared.
The Judge Napolitano Show: An alternative media show where Mearsheimer has frequently appeared.
Mondoweiss: A website run by Phil Weiss that offers critical perspectives on Israel.
The Grayzone: An alternative media outlet known for its investigative journalism and critical coverage of Israel, featuring contributors like Max Blumenthal and Aaron Maté.
The Electronic Intifada: A publication focused on Palestinian rights and perspectives, with contributors like Ali Abunimah.
The Nation: A magazine known for its progressive stance and critical coverage of Israel.
RECOMMENDATIONS:
Engage with diverse media sources: Seek out alternative media platforms and perspectives to gain a more comprehensive understanding of the Israel-Palestine conflict and the role of the Israel Lobby.
Critically evaluate information: Be aware of potential biases in media coverage and the use of accusations of anti-Semitism to silence dissent.
Support academic freedom: Defend the right of scholars and intellectuals to express controversial viewpoints without fear of reprisal.
Promote open discussion: Encourage dialogue and debate about the Israel Lobby and its influence on U.S. foreign policy.
Hold politicians accountable: Demand transparency and accountability from elected officials regarding their stances on Israel and the lobby's influence.
Educate yourself about the history of the conflict: Develop a deeper understanding of the historical context and complexities of the Israeli-Palestinian conflict.
Consider the ethical implications of U.S. support for Israel: Reflect on the moral and strategic consequences of unconditional support for Israel, particularly in light of its treatment of Palestinians.
Hidden and propaganda messages
In this section we try to find is the text apolitical and propaganda-free.
Remark: We leave to the reader as an exercise to verify that both the overt and hidden messages found by the LLM below are explicitly stated in the text.
Remark: The LLM prompt "FindPropagandaMessage" has an explicit instruction to say that it is intentionally cynical. It is also, marked as being "For fun."
The LLM result is rendered below.
OVERT MESSAGE
John Mearsheimer and Stephen Walt discuss their book, "The Israel Lobby," and its relevance to the current Gaza conflict.
HIDDEN MESSAGE
The Israel Lobby exerts undue influence on U.S. foreign policy, leading to disastrous consequences in the Middle East.
HIDDEN OPINIONS
The U.S. should adopt a more balanced approach to the Israeli-Palestinian conflict.
The Israel Lobby prioritizes Israeli interests over American interests.
The U.S. media is biased in favor of Israel.
The occupation of Palestinian territories is a root cause of violence.
Hamas's actions, while wrong, are a form of resistance to oppression.
The U.S. should be more critical of Israeli policies.
The Democratic Party is becoming more critical of Israel.
The Republican Party is becoming more supportive of Israel.
The U.S. relationship with Israel is detrimental to American interests.
Younger generations are more sympathetic to the Palestinian cause.
SUPPORTING ARGUMENTS and QUOTES
U.S. Unconditional Support for Israel: The speakers highlight the unprecedented level of U.S. support for Israel, regardless of its actions, suggesting an imbalance in the relationship.
Lobby's Influence on Discourse: They point to the dominance of pro-Israel voices in mainstream media and the efforts to suppress criticism, particularly on platforms like TikTok.
Lobby's Influence on Policy: Examples like the Chuck Hagel nomination and the pressure on politicians demonstrate the lobby's power to shape policy decisions.
Impact on U.S. Foreign Policy: The speakers argue that the lobby's influence has led to disastrous consequences, such as the Iraq War and the strained relationship with Iran.
Generational Shift: They note the growing criticism of Israel among younger generations, suggesting a potential change in the future.
Quote: "The Israel Lobby makes it almost impossible for Joe Biden to get tough with Israel when in fact Joe Biden wants to get tough with Israel because he thinks it's in the American national interest to do that." - John Mearsheimer
DESIRED AUDIENCE OPINION CHANGE
The U.S. should re-evaluate its relationship with Israel.
The Israel Lobby is not acting in America's best interests.
The Palestinian perspective deserves more attention.
The occupation is morally wrong and strategically unwise.
Hamas is not solely responsible for the conflict.
Israeli policies are contributing to instability in the Middle East.
The Democratic Party should distance itself from the Israel Lobby.
The Republican Party's support for Israel is misguided.
Alternative media provides a more balanced view of the conflict.
Younger generations are leading the way towards a more just approach.
DESIRED AUDIENCE ACTION CHANGE
Critically evaluate media coverage of the Israeli-Palestinian conflict.
Support politicians who advocate for a more balanced approach to the Middle East.
Donate to organizations that promote Palestinian rights.
Boycott companies that profit from the occupation.
Educate others about the realities of the conflict.
Attend protests and demonstrations in support of Palestinian rights.
Contact elected officials and urge them to change U.S. policy.
Support alternative media outlets that provide diverse perspectives.
Engage in discussions about the conflict with friends and family.
Vote for candidates who prioritize peace and justice in the Middle East.
MESSAGES
Mearsheimer and Walt want you to believe they are offering a scholarly analysis of the Israel Lobby, but they are actually advocating for a fundamental shift in U.S. policy towards Israel and Palestine.
PERCEPTIONS
Mearsheimer and Walt want you to believe they are objective realists, but they are actually passionate critics of the Israel Lobby and its impact on U.S. foreign policy.
ELLUL'S ANALYSIS
According to Jacques Ellul's "Propaganda," the Israel Lobby effectively utilizes propaganda techniques to shape public opinion and influence policy decisions. By controlling the narrative and suppressing dissenting voices, the lobby creates a climate of conformity and limits the range of acceptable debate. This manipulation of information hinders the public's ability to critically assess the situation and understand the complexities of the conflict.
BERNAYS' ANALYSIS
Edward Bernays' theories on propaganda and engineering consent are evident in the Israel Lobby's activities. The lobby employs sophisticated public relations strategies to cultivate a positive image of Israel and garner support for its policies. By appealing to emotions and manipulating symbols, the lobby shapes public perception and manufactures consent for its agenda.
LIPPMANN'S ANALYSIS
Walter Lippmann's concept of the "pseudo-environment" is relevant to understanding the Israel Lobby's influence. The lobby constructs a simplified and distorted image of the conflict, which is then presented to the public as reality. This manufactured reality shapes public opinion and limits the ability to engage in nuanced and informed discussions about the issue.
FRANKFURT'S ANALYSIS
Harry G. Frankfurt's work on bullshit is pertinent to the analysis of the Israel Lobby's rhetoric. The lobby often employs misleading and unsubstantiated claims to justify its positions and demonize its opponents. This disregard for truth and evidence undermines the integrity of public discourse and hinders meaningful dialogue.
NOTE: This AI is tuned specifically to be cynical and politically-minded. Don't take it as perfect. Run it multiple times and/or go consume the original input to get a second opinion.
Fascinating! Thank you for your work!