[LLM] over «The Tucker Carlson Encounter: Aleksandr Dugin»
Tabular, visual, and textual breakdowns and summaries
Introduction
This post applies various Large Language Model (LLM) summarization prompts to the transcript of the program «The Tucker Carlson Encounter: Aleksandr Dugin» by the YouTube channel Фильмовые.
Remark: The original video is posted at Tucker Carlson’s site.
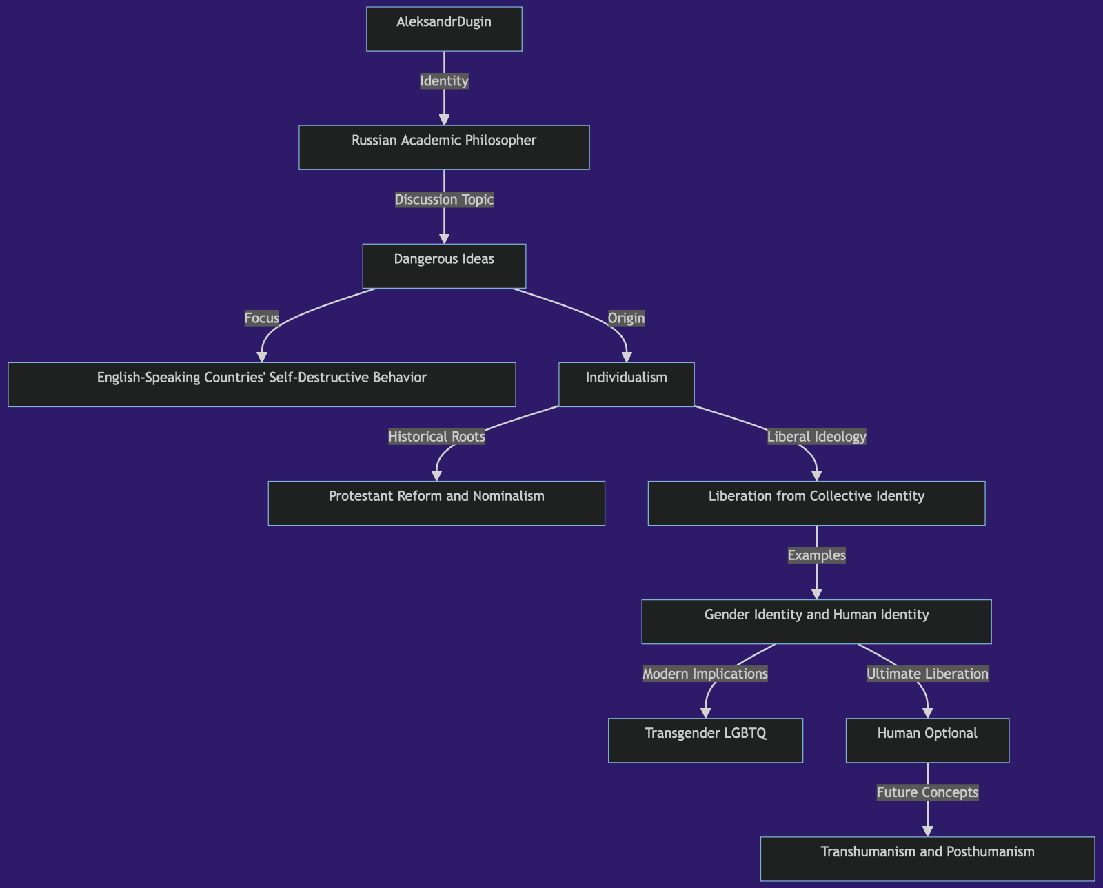
Aleksandr Dugin, a Russian philosopher labeled as "Putin's brain" by Western media, discusses his views on the trajectory of Western societies, attributing their perceived self-destructive behaviors to the evolution of liberalism from individual freedom to enforced progressivism. He argues that this progression leads to the erosion of traditional values and ultimately, the questioning of human identity itself.
Here is a table of themes discussed in the text:
Remark: The LLM results below were obtained from the "raw" transcript, which did not have punctuation.
Remark: The transcription software had problems parsing the names of the participants. Some of the names were manually corrected.
Post’s structure:
Most important or provocative statements
Extending the summary.Mind-map
For orientation.Summary, ideas, and recommendations
The main course.Hidden and propaganda messages
Didactic POV.Sophisticated feedback
While wearing hats of different colors.
Most important or provocative statements
Here is a table of the most important or provocative statements in the text:
Individualism
Individualism is a wrong understanding of human nature.
Individualism is the key concept of liberal ideology.
Liberalism is a historical, cultural, political, and philosophical process of liberation of the individual from any kind of collective identity.
The last step in the implementation of liberalism is the abandonment of human identity as something prescribed.
Liberalism
There are two definitions of liberalism: old liberalism (classical liberalism) and new liberalism.
Classical liberalism was in favor of democracy, understood as the power of the majority, of consensus, of individual freedom that should be combined somehow with the freedom of others.
New liberalism is not about the rule of the majority but about the rule of minorities.
New liberalism is not about individual freedom but about "wokeness".
In new liberalism, it is not your right to be or not to be progressive, it is your duty to be progressive.
The Future
The future is described in American science fiction films such as The Matrix and Terminator.
The future is one where posthumanism or artificial intelligence reigns.
There is no bright, traditional future described in films.
The choice is already outside of the limits of humanity.
Russia and the West
Putin is a traditional leader who has tried to restore traditional values, sovereignty of the state, Christianity, and the traditional family.
Putin's defense of traditional values is the turning point in the relationship between Russia and the West.
The West's hatred of Russia is metaphysical.
Putin's defense of traditional values with nuclear weapons is a threat to the West's goal of destroying traditional values.
Mind-map
Here are two mind-maps summarizing the text:
Summary, ideas, and recommendations
SUMMARY
Aleksandr Dugin, a Russian philosopher labeled as "Putin's brain" by Western media, discusses his views on the trajectory of Western societies, attributing their perceived self-destructive behaviors to the evolution of liberalism from individual freedom to enforced progressivism. He argues that this progression leads to the erosion of traditional values and ultimately, the questioning of human identity itself.
IDEAS:
Individualism, as the core of liberal ideology, has led to the erosion of collective identities such as religion, nation, and family.
The progression of liberalism has moved from advocating for individual freedom to enforcing progressive values, creating a new form of totalitarianism.
The concept of "human optional" emerges as the final stage of liberalism, where individuals can choose to be or not to be human, aligning with transhumanist and posthumanist ideologies.
Science fiction often serves as a precursor to reality, with films like The Matrix and Terminator depicting potential futures shaped by posthumanism and artificial intelligence.
The West's animosity towards Russia stems from Putin's defense of traditional values, which directly opposes the progressive agenda prevalent in the West.
Putin's emphasis on traditional values, sovereignty, and Christianity has positioned Russia as a counterforce to the global progressive movement.
The shift in Western attitudes towards Russia, from supporting the Soviet Union to opposing Putin's Russia, reflects the underlying conflict between progressive and traditional ideologies.
The open exchange of ideas is crucial for a healthy society, even if those ideas are considered dangerous or offensive.
QUOTES:
"Individualism... was the key and is still key concept that was uh put in the center of liberal ideology... it is a kind of historical and cultural and political and philosophical process of liberation of individual of any kind of collective identity."
"The last step in this process of uh liberalism implementation of liberalism will mean precisely the hum human optional so you can choose your individual identity to be human not to be human and that has a name transhumanism posthumanism uh Singularity artificial intelligence uh cloud schwap or Kur file or Harari they openly declare that is inevitable future of humanity"
"Liberalism fought during his its history against against any kind of prescription and now it at its turn became totalitarian prescriptive not not free as it was at in some in some"
"There is nothing more realistic than science fiction and if you consider uh Matrix or Terminator you have so many so many um more less coinciding version of the future the future with the posum or human optional situation or artificial intelligence you Hollywood has made many many many films I think they portray correctly reality o of of the close future"
"Putin is traditional leader so Putin uh when he came to power from the very beginning he started to uh to to extract the our country the Russia from the global influence so he started to contradict to Global progressist agenda"
"Free speech is bigger than any one person or any one organization societies are defined by what they will not permit what we're watching is the total inversion of virtue"
HABITS
The content primarily focuses on philosophical concepts and societal trends rather than personal habits.
FACTS:
Aleksandr Dugin's books have been banned by the Biden administration in the United States.
Dugin's daughter was killed in a car bomb attack in Moscow in August 2022, with US intelligence suggesting Ukrainian involvement.
Francis Fukuyama, known for his "End of History" thesis, believes that liberalism has triumphed over other ideologies.
The Soviet Union collapsed in 1991, marking the end of the Cold War.
Russia possesses nuclear weapons, making it a significant geopolitical player.
REFERENCES
The Matrix (film)
Terminator (film)
Francis Fukuyama's "End of History" thesis
Klaus Schwab, founder of the World Economic Forum
Yuval Noah Harari, author of Sapiens and Homo Deus
RECOMMENDATIONS
Critically examine the evolution of liberalism and its potential consequences for individual freedom and societal values.
Consider the implications of transhumanism and posthumanism on the future of humanity.
Explore science fiction as a means of understanding potential future scenarios and their ethical implications.
Recognize the role of traditional values in shaping societies and their resistance to progressive agendas.
Uphold the principles of free speech and open dialogue, even when confronted with challenging or controversial ideas.
Hidden and propaganda messages
In this section we try to find is the text apolitical and propaganda-free.
Remark: We leave to the reader as an exercise to verify that both the overt and hidden messages found by the LLM below are explicitly stated in the text.
Remark: The LLM prompt "FindPropagandaMessage" has an explicit instruction to say that it is intentionally cynical. It is also, marked as being "For fun."
The LLM result is rendered below.
OVERT MESSAGE
Aleksandr Dugin believes Western liberalism has devolved into an oppressive ideology that seeks to destroy traditional values and human identity.
HIDDEN MESSAGE
Western liberalism, despite its claims of promoting freedom, is actually a totalitarian force that seeks to control individuals and dismantle traditional societies.
HIDDEN OPINIONS
Individualism is a flawed concept that undermines collective identity and social cohesion.
Liberalism has progressed from advocating for individual freedom to enforcing conformity to progressive ideals.
The West's embrace of transgenderism and posthumanism signifies the erosion of human identity and values.
Traditional values like family, religion, and national identity are essential for a stable and meaningful society.
Russia, under Putin's leadership, represents a bulwark against the destructive forces of Western liberalism.
The West's demonization of Russia stems from its opposition to traditional values and its resistance to globalist agendas.
Western societies are on a path of self-destruction due to their embrace of progressive ideologies.
Science fiction often serves as a blueprint for the future envisioned by the elites, depicting dystopian societies controlled by technology and devoid of traditional values.
Putin's emphasis on traditional values and Russia's sovereignty has made him a target of Western progressives.
The West's support for the Soviet Union was based on its alignment with progressive ideals, not a genuine appreciation for Russia.
SUPPORTING ARGUMENTS and QUOTES
Dugin argues that liberalism's focus on individual liberation has led to the erosion of collective identities such as family, nation, and religion. He states, "Individualism...cut all the relations to everything else."
He contends that liberalism has become prescriptive, dictating progressive values rather than allowing for individual choice. He says, "You are free uh to be left liberal...it is not uh your uh it is not your right to be or not to be Progressive it is your duty to be Progressive."
Dugin believes the West's embrace of transgenderism and posthumanism signifies the deconstruction of human identity. He states, "The last step in this process of uh liberalism...will mean precisely the hum human optional."
He contrasts the West's dystopian vision of the future with Russia's focus on traditional values. He notes, "I don't know any any any movie any movie of the future in the west made about return to traditional life...everything is quite quite in Shadow quite quite black."
Dugin suggests that the West's hatred for Russia stems from its opposition to the globalist progressive agenda. He says, "They have identified in Putin precisely what Putin is so he is a kind of um leader political leader defending Traditional Values."
DESIRED AUDIENCE OPINION CHANGE
Western liberalism is a destructive force masquerading as freedom.
Traditional values are essential for a healthy society.
Russia is a defender of tradition against Western decadence.
The West is on a path of self-destruction.
Progressive ideologies are harmful and should be rejected.
Individualism should be balanced with collective identity.
Human identity is under attack by transhumanist agendas.
The future envisioned by the West is bleak and dystopian.
Putin is a strong leader who stands up for traditional values.
The West's opposition to Russia is rooted in its resistance to traditionalism.
DESIRED AUDIENCE ACTION CHANGE
Reject progressive ideologies and embrace traditional values.
Support leaders who defend tradition and national sovereignty.
Be critical of Western liberalism and its impact on society.
Resist the erosion of human identity and the rise of transhumanism.
Question the narratives presented by the mainstream media and Hollywood.
Recognize Russia's role as a defender of traditional values.
Support policies that strengthen families and communities.
Promote a more balanced view of individualism and collective identity.
Be aware of the potential dangers of technology and artificial intelligence.
Engage in political discourse and advocate for traditional values.
MESSAGES
Aleksandr Dugin wants you to believe he is analyzing the failings of Western liberalism, but he is actually promoting a pro-Russian, anti-Western ideology that advocates for traditional values and strong leadership.
PERCEPTIONS
Aleksandr Dugin wants you to believe he is a thoughtful philosopher offering an insightful critique of Western society, but he's actually a political ideologue promoting a conservative, nationalist worldview aligned with the Russian government.
ELLUL'S ANALYSIS
Through the lens of Jacques Ellul's "Propaganda," Dugin's interview can be seen as an attempt to deconstruct the propaganda of Western liberalism. By highlighting its contradictions and hidden agendas, he seeks to awaken the audience to the manipulative nature of the ideology and its destructive impact on society. Ellul would likely agree with Dugin's assessment of liberalism's totalitarian tendencies and its erosion of individual freedom in the name of progress.
BERNAYS' ANALYSIS
Edward Bernays, known as the father of public relations, would recognize Dugin's interview as a strategic effort to engineer consent for a pro-Russian, anti-Western worldview. By appealing to emotions and anxieties surrounding the decline of traditional values, Dugin seeks to sway public opinion and promote a specific political agenda. Bernays might view Dugin's approach as a skillful application of propaganda techniques to shape public perception and influence behavior.
LIPPMANN'S ANALYSIS
Walter Lippmann, in his book "Public Opinion," argued that individuals construct simplified mental images of the world due to the limitations of their knowledge and experience. Dugin's interview plays into these pre-existing stereotypes and biases by portraying the West as decadent and self-destructive, while presenting Russia as a bastion of traditional values. Lippmann would likely see Dugin's narrative as reinforcing existing prejudices and contributing to the polarization of public opinion.
FRANKFURT'S ANALYSIS
Harry G. Frankfurt's concept of "bullshit" could be applied to Dugin's interview, as he makes sweeping generalizations and pronouncements about Western liberalism without providing substantial evidence or engaging in nuanced analysis. His claims often lack a basis in fact and rely on emotional appeals and appeals to tradition rather than logical reasoning. Frankfurt would likely criticize Dugin's rhetoric as bullshit designed to manipulate the audience's emotions and promote a specific political agenda.
NOTE: This AI is tuned specifically to be cynical and politically-minded. Don't take it as perfect. Run it multiple times and/or go consume the original input to get a second opinion.
Sophisticated feedback
In this section we try to give feedback and ideas while wearing different hats. Like "black hat", "white hat", etc.
The LLM result is rendered below.
Summary
Aleksandr Dugin, a Russian philosopher with controversial views, argues that the Western world, driven by individualism and liberalism, is on a path towards self-destruction. He believes this path leads to the erosion of traditional values, the rise of transhumanism, and ultimately, the end of humanity as we know it. He contrasts this with Russia's current trajectory under Putin, which he sees as a defense of traditional values and a rejection of the global progressive agenda.
Thanks for that Complexia, new subscriber here.
Your work is derivative but not necessarily wrong for that. These summaries could be a good introduction for people to choose if they want to go deeper. I particularly like the Mind Maps. I'm going through this Dugan/Carlson piece to see if I want to watch the whole thing.
I am also noting the irony of using a bunch of cybernetic pseudo-intelligences to get a warning from a mystic Russian philosopher about the dangers of transhumanism and artificial intelligence. But the 21st century is weird, heck maybe YOU are a cybernetic pseudo-intelligence! But don't worry we can still be friends, I'm not a racist😁.
Another point, after seeing The Matrix movies and transhumanism and LGBTQ mentioned, I am reminded that the original writers, The Wachowski Brothers are now The Wachowski Sisters. I'm not sure exactly what that means but I think it means something.
I have not seen the actual interview but from what I know of Dugin I can believe this is an accurate analysis of the discussion.